yl6809永利(集团)有限公司官网-Official Website
加入收藏
|
学校主页
网站首页
学院概况
学院简介
现任领导
机构设置
学院新闻
院务公开
师资力量
基础兽医系
预防兽医系
临床兽医系
动物药学系
实验中心
本科生教育
专业介绍
工作动态
学科与研究生教育
重点学科
兽医学学位点简介
研究生培养
科学研究
科研团队
学术交流
党建工作
党务公开
工作动态
学生工作
本科生学生工作
研究生学生工作
工会工作
栏目分类
教授
副教授
讲师
最新文章
04-15
段德勇副教授简介
10-14
刘伟副教授简介
10-11
胡仕凤副教授简介
10-11
雷红宇副教授简介
10-11
胡仕凤副教授简介
10-11
董伟副教授简介
热门文章
09-18
葛猛副教授简介
09-18
袁晓民副教授简介
10-11
董伟副教授简介
10-11
胡仕凤副教授简介
10-11
雷红宇副教授简介
10-11
胡仕凤副教授简介
首页
>
师资力量
>
预防兽医系
>
副教授
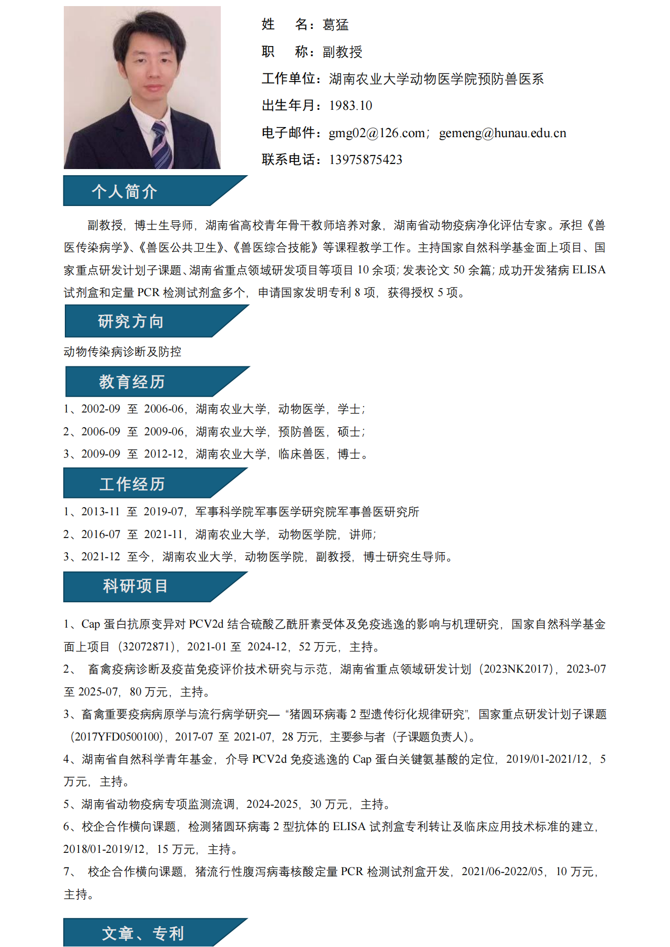
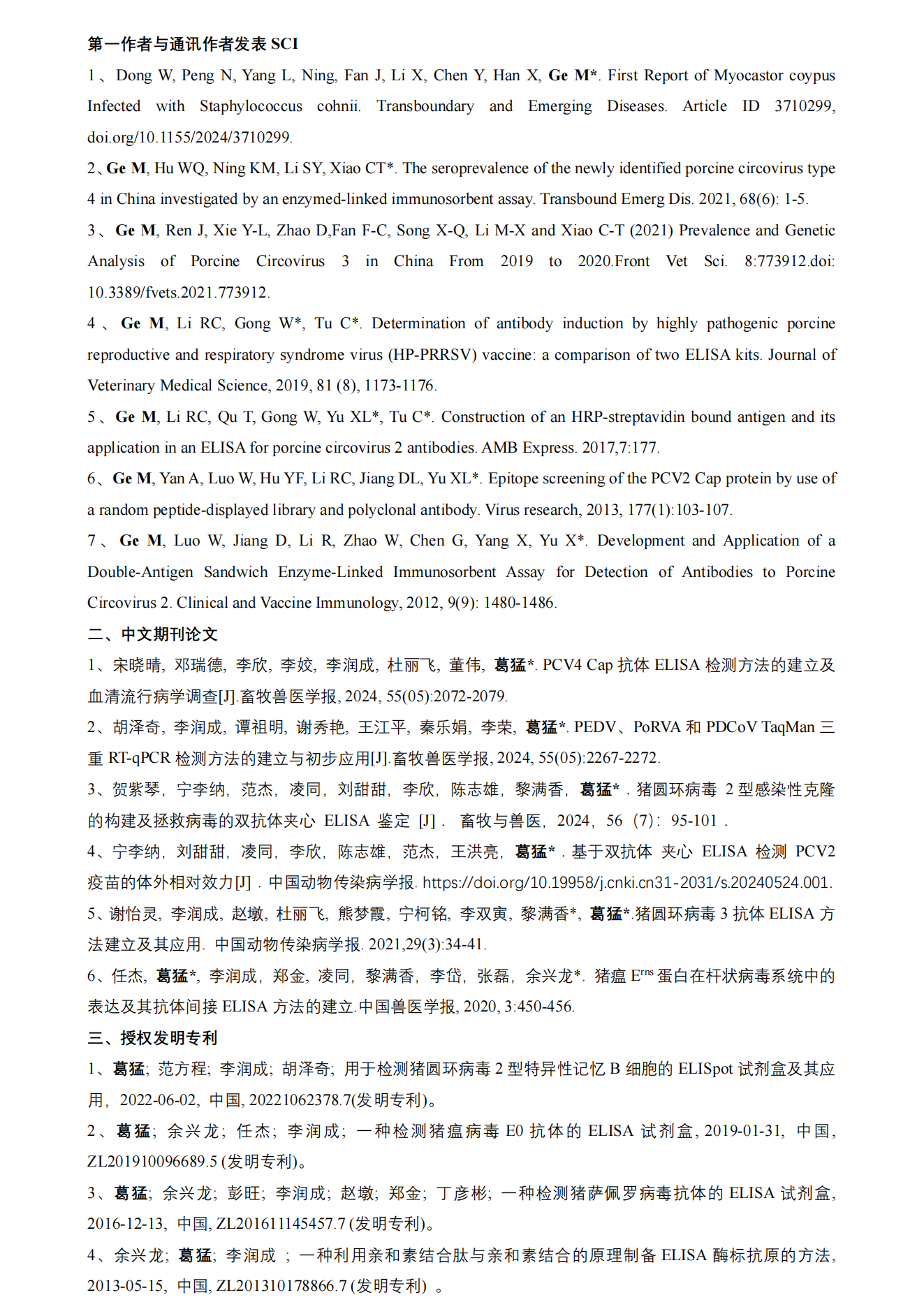
葛猛副教授简介
时间: 2024/09/18 作者: 点击:
次
点击下载文件:
上一篇:
董伟副教授简介
下一篇:
袁晓民副教授简介