最新文章
- 12-26 yl6809永利2024年秋季学...
- 03-04 关于2025年创新型人才国...
- 10-13 关于yl6809永利第一批课...
- 10-13 关于公布yl6809永利研究...
- 10-13 关于2023年兽医专硕招生...
- 10-13 关于进一步规范教学经费...
热门文章
- 12-19 yl6809永利全日制研究生...
- 03-08 关于yl6809永利2017年度...
- 03-30 yl6809永利2018年硕士研...
- 05-17 yl6809永利2018年博士研...
- 03-24 公示
- 05-14 yl6809永利2020年硕士研...
yl6809永利2020年硕士研究生复试方案
根据《教育部办公厅关于进一步规范和加强研究生考试招生工作的通知》(教学厅[2019]2号)、《2020年全国硕士研究生招生工作管理规定》(教学函〔2019〕6号)、《教育部办公厅关于做好2020年全国硕士研究生复试工作的通知》(教学厅〔2020〕4号)、湖南省教育厅《关于做好新冠肺炎疫情形势下硕士研究生复试工作的通知》和《教育部关于加强硕士研究生招生复试工作的指导意见》(教学[2006]4号)等文件精神,按照湖南省教育教育厅相关会议要求以及我校研究生招生工作领导小组会议的统一部署,根据yl6809永利《yl6809永利2020年硕士研究生复试录取工作方案》的要求,结合我院实际情况,现制定yl6809永利2020年硕士研究生复试录取工作方案。
一、指导思想
1.深入贯彻落实习近平总书记关于新冠疫情防控的重要指示批示精神,在确保安全性、公平性和科学性的基础上,统筹兼顾、精准施策、严格管理。坚持“按需招生、全面衡量、择优录取、宁缺毋滥”的原则,公开、公平、公正地开展复试与录取工作,切实维护考生权益。
2.坚持“考核方式调整,录取标准不降”的原则,全力以赴保障师生健康安全的前提下,确保学校2020年硕士研究生招生复试与录取工作按质按量顺利完成。
二、工作原则
1、坚持科学选拔
积极探索并遵循高层次专业人才选拔规律,采用多样化的考察考核方式方法,确保生源质量。
2、坚持公平公正
做到政策透明、程序公正、结果公开、监督机制健全,切实维护考生的合法权益。
3、坚持全面考查
在对考生德智体等各方面全面考察基础上,突出对专业素质、实践能力以及创新精神等方面的考核,分析研判考生能否落实研究生相关培养要求的潜质。
4、坚持客观评价
根据学科特点与对研究生的要求,业务课考核成绩应尽可能量化,综合素质考核也应有较明确的等次结果。
5、坚持以人为本
维护考生切身利益,增强服务意识,提高管理水平。综合本次疫情影响,要做好兜底支持保障。对处于治疗和隔离期间的考生或其他不具备复试条件的考生,要进行兜底保障。根据考生申请积极协调生源所在地疫情防控部门和教育考试管理机构提供必要合理的支持和帮助。
6、确保安全健康
要严格落实疫情防控工作要求,切实做好复试过程中的疫情防控工作。采取有效措施,降低人员密度,防止人员聚集,做好人员排查、场地安排、卫生消毒等工作,确保考生和考试工作人员的安全。要遵循错时错峰工作要求,不同学科专业要分时、分批有序安排复试。
三、组织管理机构
组 长: 郑晓峰 副组长: 刘国华 首 道 苏建明
成 员:孙志良 余兴龙 陈 韬 杨 青
曾建国 刘进辉 黎满香
秘 书:刘林艳 李 芬 伍 勇 胡仕凤 湛 洋 柳亦松
职 责:全面负责本学院的复试和录取工作。
四、复试专家小组
1、基础兽医学学位点
秘 书:伍 勇
候考官:张虹亮
2、预防兽医学学位点
秘 书:李 芬
候考官:袁晓民
3、临床兽医学学位点
秘 书:湛 洋
候考官:杨凌宸
4、中兽药学位点
秘 书:柳亦松
候考官:刘兆颖
5、全日制/非全日制兽医硕士专业学位点
第一组:
秘 书:伍勇
候考官:柳亦松
第二组:
秘 书:湛 洋
候考官:李 芬
学科(领域)复试工作小组由不少于5名具有副教授及以上职称或博士学位的中级职称导师组成,其中1人为组长;另须配备秘书1名,负责记录复试情况,对专家打分表、复试成绩等表格进行整理、统计、上报及相关复试材料的存档等工作;候考官1名,负责核验考生身份及资格审查,向考生发送消息通知、组织考生有序参加面试,负责本组复试场地秩序维护、复试全程网络设备调试与全程录像录音资料的留存。
学科(领域)复试工作小组负责对本学科(领域)硕士研究生的专业知识和综合能力测试,确定考生面试和实践能力考核的具体内容、评分标准、程序,并具体组织实施。
网络远程复试技术保障小组(各复试小组紧急联系人及联系方式):
学院紧急联系人:刘林艳(13548532454)
1、基础兽医学学位点:伍勇(15675803495)
2、预防兽医学学位点:李 芬(13487587954)
3、临床兽医学学位点:湛洋(15874174276)
4、中兽药学位点:柳亦松(18684669768)
5、全日制/非全日制兽医硕士专业学位点:胡仕凤(13974972250)
五、复试监督小组
组 长:伍小松
成 员:姚文昌 苏建明 孙志良 余兴龙 陈 韬
杨 青 曾建国 刘进辉 黎满香
职 责:负责学院复试过程各个环节的监督检查,受理考生的举报、投诉事宜。
六、进入复试的初试成绩基本要求
1、复试基本分数线
考生达到国家规定的A类地区兽医学/兽医硕士复试基本分数线要求,如下图所示:

2、各二级学科方向复试基本分数线如下图所示:
|
序号 |
类别 |
学科专业 |
类型 |
学科代码 |
总分要求 |
英语 |
政治 |
专业1 |
专业2 |
|
1 |
学硕 |
临床兽医学 |
全日制 |
090603 |
297 |
33 |
33 |
50 |
50 |
|
2 |
学硕 |
预防兽医学 |
全日制 |
090602 |
297 |
33 |
33 |
50 |
50 |
|
3 |
学硕 |
基础兽医学 |
全日制 |
090601 |
297 |
33 |
33 |
50 |
50 |
|
4 |
学硕 |
中兽药学 |
全日制 |
0906Z1 |
297 |
33 |
33 |
50 |
50 |
|
5 |
专硕 |
兽医硕士 |
全日制 |
095200 |
253 |
33 |
33 |
50 |
50 |
|
6 |
专硕 |
兽医硕士 |
非全日制 |
095200 |
253 |
33 |
33 |
50 |
50 |
3、各学科专业(专业学位领域、研究方向)的招生计划
|
学习方式 |
学科代码 |
学科名称 |
上线 人数 |
研究方向 |
计划总数 |
其中单列指标 | |||
|
推免 |
单考 |
士兵 | |||||||
|
学术型硕士 |
全日制 |
0906 |
兽医学 |
68 |
01基础兽医学 |
10 |
|
|
|
|
02预防兽医学 |
12 |
2 |
|
| |||||
|
03临床兽医学 |
14 |
|
|
1 | |||||
|
Z1中兽药学 |
9 |
|
|
| |||||
|
专业 学位 |
全日制 |
095200 |
兽医硕士 |
67 |
00不区分研究方向 |
66 |
|
|
|
|
非全日制 |
095200 |
兽医硕士 |
4 |
00不区分研究方向 |
5 |
|
|
| |
4、参加复试的考生名单(见附件1)
七、调剂
(一)调剂程序
1、在第一轮复试结束后向学校反馈并由学校在调剂系统公布专业缺额。
2、考生申请调剂
符合调剂要求的考生在5月20号以后登录中国研究生招生信息网的调剂系统填写调剂志愿。
3、学科专业审核调剂志愿
学院审核调剂考生申请材料,确定调剂考生名单后报研招办并统一发放调剂复试通知。
4、考生确认复试通知
考生及时查看“复试通知”并确认。未按照要求在规定时间内确认“复试通知”的,取消相应资格。
5、调剂考生复试及录取
调剂考生复试办法、录取规则与一志愿考生一致。研招办根据学院复试及拟录取结果,报学校研究生招生工作领导小组审定,审核通过后,在调剂系统里给学生发放拟录取通知。收到“拟录取”通知的考生在规定的时间内须在网上点击确认,否则视为自动放弃。
6、省级教育招生考试机构终审,如不符合政策,将取消录取。
(二)调剂条件
1、符合调入专业的报考条件(详见我校招生简章)。
2、考生初试成绩需达到第一志愿报考专业所在门类或领域规定的国家A类地区最低复试分数线要求。
3、初试科目与调入专业初试科目相同或相近,其中统考科目原则上应相同,一般不跨学科门类及一级学科调剂。
(三)接收调剂规则
1、学校以在“中国研究生招生信息网”上考生填报的调剂志愿为依据接收调剂考生。
2、对于同一批次申请调剂到我院且报考同一单位、同一专业、初试科目完全相同的考生,在符合学院选拔条件的情况下,按考生初试成绩择优遴选进入复试考生名单。
3、对于同一批次申请调剂我院同一专业但初试科目不完全相同的调剂考生,由于考生一志愿报考高校差异,考生总成绩不具备可比性,由学院自定选拔标准
4、每一批次调剂系统开放的时间不低于12小时,前一批次的调剂通知发送后,解锁未通知复试的调剂志愿;复试结束后,若还有调剂缺额,学校再次开放调剂系统接受考生申请,学院重新确定并公布筛选条件,前一批次落选的考生如符合条件需重新提交调剂申请。
5、符合报名条件的学硕可以调入专硕,专硕不可以调入学硕。
八、复试的形式、内容及要求
(一)复试方式
本次yl6809永利硕士研究生复试采取网络远程视频面试方式进行,复试平台使用中国移动“云视讯·云考场”招生面试系统,以腾讯会议、钉钉为备用。
(二) 复试时间
1、5月10日前完成考生远程网络复试条件摸底,确保每位考生有条件进行远程网络复试。
2、5月12日前完成2020年硕士研究生复试培训会议(含政策宣讲、平台操作等)和远程网络复试演练。
3、5月12-15日远程网络复试平台测试。
4、各学位点复试时间地点:

(三)资格审查
资格审查由学院根据招生简章要求组织实施,审核结果需由学院分管研究生教育领导签字确认。复试考生要签订承诺书,确保提交材料真实和复试过程诚信,材料原件于入学复查时再核对,如发现复试考生有弄虚作假,一经查实,一律取消复试或录取资格。参加复试的考生须提前准备好复试的电子材料。
(四)复试的形式和内容
复试主要以网络视频面试的方式进行,每个考生的面试时间为20-30分钟。
复试内容包括:
1、思想政治素质考核:主要对考生思想政治表现、时事政策理解、工作学习态度、职业道德和遵纪守法等方面进行考核,评价方式为定性评价,分“合格”、“不合格”两个等级,不合格者不予录取。
2、专业基础知识测试:开放性考试,以口头回答的方式进行;评价方式为定性评价,分“合格”、“不合格”两个等级,不合格者不予录取。

3、英语听力及口语测试:满分30分,听力、口语各15分,以口头作答的方式进行,考官根据互动对话情况进行评价后分别确定成绩。
4、综合面试:满分70分,以口头问答的方式进行,一般不少于20分钟,主要对考生的综合素质、专业素养、科研素质和潜力进行考察。
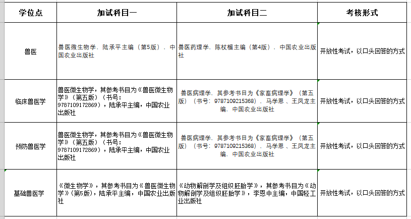
5、同等学力考生 (专科毕业生、国家承认学历的本科结业生、成人高校应届本科毕业生)必须加试所报考专业的两门主干课程;跨学科门类报考的考生由招生学科确定是否加试;考试的形式由招生学科自定,加试科目不合格者不予录取。

(四)综合成绩的计算
综合成绩由初试成绩和复试成绩组成,其中初试成绩权重为70%,复试成绩权重为30%。
复试成绩由英语听力测试成绩(满分15分)、英语口语测试成绩(满分15分)、综合面试成绩(满分70分) 三部分组成,加试科目成绩不计入复试成绩。
综合成绩=初试成绩(折合成百分制)*70%+复试成绩*30%。
(五)缴纳复试费
复试费标准:120元/次,具体缴费方式见《yl6809永利网上缴纳复试费操作指南》。
一志愿复试考生的缴费时间定为5月12日08:00—5月15日17:00,未在规定时间缴费,视为自动放弃复试资格。
调剂考生须在在接到调剂复试通知后、参加调剂复试前完成缴费,否则视为自动放弃调剂复试资格。
缴费后因各种原因未参加过复试的考生,已支付的复试费不予退还。
九、录取规则
1、按照教育部有关招生录取政策规定及湖南省教育厅的有关要求,根据学校下达的招生计划、复试录取办法以及考生的初试和复试成绩、思想政治表现和身体健康状况等按综合成绩由高到低,择优确定拟录取名单。
2、有以下情形之一的考生不予录取:
①专业基础知识测试不合格者;
②思想政治素质或品德考核不合格者;
③同等学力考生加试成绩有一门不合格者(60分以下);
④复试成绩不合格(60分以下)者;
⑤人事档案审查不合格者;
⑥报考资格不符合规定者;
⑦未通过或未完成学历(学籍)认证者;
⑧体检不合格者。
十、复试的纪律和要求
(十)复试的纪律和要求
1.实行责任制和责任追究制。学院研究生招生工作领导小组和复试小组对本次复试过程的公平、公正和复试录取结果全面负责。学院招生工作领导小组组长为第一责任人。
2.本次复试全程录音录像,学院研究生招生工作监督小组对复试过程各个环节进行监督检查,受理考生的举报、投诉事宜。
3.实行信息公开制度。及时公开复试方案、复试名单、复试成绩以及拟录取名单。及时公布复试基本分数线、复试工作方案等信息。
联系地址:yl6809永利yl6809永利第三教学楼306室
联系电话:0731-84635233 (办公电话)13548532454 刘老师
| 点击下载文件: |